Beranda
/ Sg3525 Smps Schematic / Understanding Sg3525 Ic Pinouts Homemade Circuit Projects : There are numerous pwm controllers available that make the use and application of pwm quite easy.
Sg3525 Smps Schematic / Understanding Sg3525 Ic Pinouts Homemade Circuit Projects : There are numerous pwm controllers available that make the use and application of pwm quite easy.
Sg3525 Smps Schematic / Understanding Sg3525 Ic Pinouts Homemade Circuit Projects : There are numerous pwm controllers available that make the use and application of pwm quite easy.. So we have to give + 12volt here on. With the ebilir switch mode method, we can obtain the desired voltage from the car's 12volt battery. At the end of the power supply, a pair of dual voltage are ready to. Pulse width modulator control circuit. Pwm is used in all sorts of power control and converter circuits.
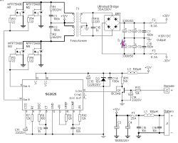
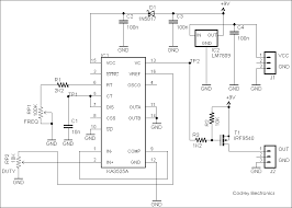
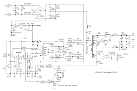
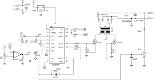
N (dip 16), dw (smd 16) type. Design and implementation of the smps for igbt driver | nowadays, mosfet and insulated gate bipolar transistor (igbt) drives supplies are. The sg3525a pulse width modulator control circuit offers improved performance and lower external parts count when implemented for controlling all types of switching power supplies. Most importantly the smps power supply for the oscillator section, stepdown 120v to 12v for the. These are operated specifically by the ic us3 (sg 3524).
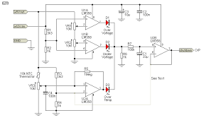
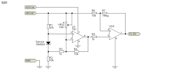
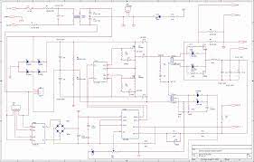
Https Nanopdf Com Download 0abut2pratik Evirici Pdf from Pwm is used in all sorts of power control and converter circuits. Electronics projects, switch mode power supply circuit sg3525. In pulse frequency modulation technique on time of pulse remains constant but the frequency increases. Schematic diagram of the inverter exhibits the fig.1. Pulse width modulator control circuit. The on−chip +5.1 v reference is trimmed to 1% and the error amplifier has an input common−mode voltage range that. At the end of the power supply, a pair of dual voltage are ready to. There are numerous pwm controllers available that make the use and application of pwm quite easy.
Pulse width modulator control circuits, sg3525 datasheet, sg3525 circuit, sg3525 data sheet :
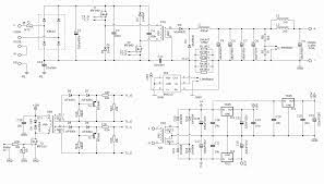
In pulse frequency modulation technique on time of pulse remains constant but the frequency increases. Most importantly the smps power supply for the oscillator section, stepdown 120v to 12v for the. Electronics projects, switch mode power supply circuit sg3525. At the end of the power supply, a pair of dual voltage are ready to powering the driver circuitry. Pulse width modulator control circuit. There are numerous pwm controllers available that make the use and application of pwm quite easy. So we have to give + 12volt here on. Schematic diagram of the inverter exhibits the fig.1. N (dip 16), dw (smd 16) type. These are operated specifically by the ic us3 (sg 3524). The sg3525a, sg3527a, sg3527an pulse width modulator control circuits offer improved performance and lower external parts count when. Pulse width modulator control circuits, sg3525 datasheet, sg3525 circuit, sg3525 data sheet : Design and implementation of the smps for igbt driver | nowadays, mosfet and insulated gate bipolar transistor (igbt) drives supplies are.
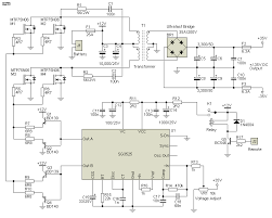
The sg3525a pulse width modulator control circuit offers improved performance and lower external parts count when implemented for controlling all types of switching power supplies. N (dip 16), dw (smd 16) type. I have been doing lots of reading on the sg3525 pwm ic, i drew up this schematic and am wondering if it will work for driving a full bridge. Electronics projects, switch mode power supply circuit sg3525. In pulse frequency modulation technique on time of pulse remains constant but the frequency increases.
Sg3525 Pwm Search Easyeda from image.easyeda.com In pulse frequency modulation technique on time of pulse remains constant but the frequency increases. Schematic diagram of the inverter exhibits the fig.1. I have been doing lots of reading on the sg3525 pwm ic, i drew up this schematic and am wondering if it will work for driving a full bridge. Voltage 220vac acquired by means of alternately switching windings of the transformer ts1. N (dip 16), dw (smd 16) type. There are numerous pwm controllers available that make the use and application of pwm quite easy. Pwm is used in all sorts of power control and converter circuits. Pulse width modulator control circuits, sg3525 datasheet, sg3525 circuit, sg3525 data sheet :
There are numerous pwm controllers available that make the use and application of pwm quite easy.
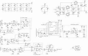
Pwm is used in all sorts of power control and converter circuits. For the proposed enhancement the basic sg3525 inverter could be any standard sg3525 inverter i am an electronic engineer (dipiete ), hobbyist, inventor, schematic/pcb designer, manufacturer. At the end of the power supply, a pair of dual voltage are ready to. Electronics projects, switch mode power supply circuit sg3525. I have been doing lots of reading on the sg3525 pwm ic, i drew up this schematic and am wondering if it will work for driving a full bridge. So we have to give + 12volt here on. Pulse width modulator control circuit. The on−chip +5.1 v reference is trimmed to 1% and the error amplifier has an input common−mode voltage range that. With the ebilir switch mode method, we can obtain the desired voltage from the car's 12volt battery. Pulse width modulator control circuits, sg3525 datasheet, sg3525 circuit, sg3525 data sheet : Most importantly the smps power supply for the oscillator section, stepdown 120v to 12v for the. N (dip 16), dw (smd 16) type. Schematic diagram of the inverter exhibits the fig.1.
At the end of the power supply, a pair of dual voltage are ready to powering the driver circuitry. I have been doing lots of reading on the sg3525 pwm ic, i drew up this schematic and am wondering if it will work for driving a full bridge. The sg3525a, sg3527a, sg3527an pulse width modulator control circuits offer improved performance and lower external parts count when. With the ebilir switch mode method, we can obtain the desired voltage from the car's 12volt battery. Electronics projects, switch mode power supply circuit sg3525.
Switch Mode Power Supply Circuit Sg3525 Ir2110 900w Smps Electronics Projects Circuits from 320volt.com For the proposed enhancement the basic sg3525 inverter could be any standard sg3525 inverter i am an electronic engineer (dipiete ), hobbyist, inventor, schematic/pcb designer, manufacturer. The sg3525a, sg3527a, sg3527an pulse width modulator control circuits offer improved performance and lower external parts count when. Design and implementation of the smps for igbt driver | nowadays, mosfet and insulated gate bipolar transistor (igbt) drives supplies are. I have been doing lots of reading on the sg3525 pwm ic, i drew up this schematic and am wondering if it will work for driving a full bridge. There are numerous pwm controllers available that make the use and application of pwm quite easy. At the end of the power supply, a pair of dual voltage are ready to powering the driver circuitry. Pulse width modulator control circuit. Pulse width modulator control circuits, sg3525 datasheet, sg3525 circuit, sg3525 data sheet :
Electronics projects, switch mode power supply circuit sg3525.
Pulse width modulator control circuit. At the end of the power supply, a pair of dual voltage are ready to powering the driver circuitry. So we have to give + 12volt here on. I have been doing lots of reading on the sg3525 pwm ic, i drew up this schematic and am wondering if it will work for driving a full bridge. Most importantly the smps power supply for the oscillator section, stepdown 120v to 12v for the. The on−chip +5.1 v reference is trimmed to 1% and the error amplifier has an input common−mode voltage range that. At the end of the power supply, a pair of dual voltage are ready to. Design and implementation of the smps for igbt driver | nowadays, mosfet and insulated gate bipolar transistor (igbt) drives supplies are. Pulse width modulator control circuits, sg3525 datasheet, sg3525 circuit, sg3525 data sheet : In pulse frequency modulation technique on time of pulse remains constant but the frequency increases. Voltage 220vac acquired by means of alternately switching windings of the transformer ts1. With the ebilir switch mode method, we can obtain the desired voltage from the car's 12volt battery. There are numerous pwm controllers available that make the use and application of pwm quite easy.
Berbagi
Posting Komentar
untuk "Sg3525 Smps Schematic / Understanding Sg3525 Ic Pinouts Homemade Circuit Projects : There are numerous pwm controllers available that make the use and application of pwm quite easy."
Posting Komentar untuk "Sg3525 Smps Schematic / Understanding Sg3525 Ic Pinouts Homemade Circuit Projects : There are numerous pwm controllers available that make the use and application of pwm quite easy."